½ñÄê»á

Ê×Ò³| ½ñÄê»á¡¤jnhÖйú¹Ù·½ÍøÕ¾Ê×Ò³ > ÐÂÎÅÖÐÐÄ> ÕýÎÄ

2018ÄêÖйúº£ÓÅÊÆµçÐÐÒµÕþ²ßÈ«»ã×Ü ÎÒ¹úº£ÓÅÊÆµçÊÂÒµÒÑÖÜÈ«Æô¶¯

ʱ¼ä£º£º2019-01-25 ä¯ÀÀ£º£º1350´Î
? ? ?? º£ÉÏ·çµçÕþ²ß¿ªÕ¹ËÄ´ó½×¶Î

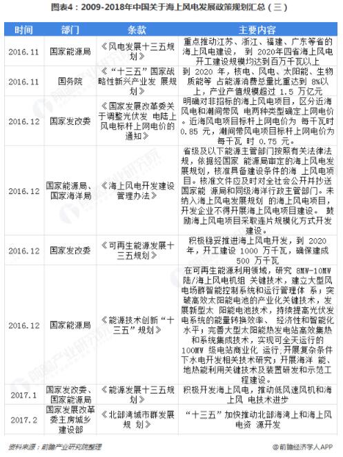
?ÎÒ¹úº£ÓÅÊÆµçµÄ¿ªÕ¹Àë²»¿ªÕþ¸®Õþ²ßµÄÍýÏë¡£¸ÅÂÔ¶øÑÔ£¬£¬£¬ÎÒ¹ú¹ØÓÚº£ÓÅÊÆµçÕþ²ßµÄ³ǫ̈´óÖ¿ɷÖΪËĸö½×¶Î£º£ºÇéÐÎÓªÔì½×¶Î¡¢¡¢ÃÈÑ¿Ê÷Ä£½×¶Î¡¢¡¢¿ìËÙ¿ªÕ¹½×¶ÎºÍÖÜÈ«¼ÓËٽ׶Ρ£

?2007Äê11Ô£¬£¬£¬Öк£ÓͲ³º£Íå×꾮ƽ̨ÊÔÑé»ú×飨1.5MW£©µÄ½¨³ÉÔËÐбê¼Ç×ÅÎÒ¹úº£ÓÅÊÆµçÕþ²ßµÄÕýʽÆð²½¡£ÔÚ´ËÒÔǰ£¬£¬£¬ÎÒ¹úº£ÓÅÊÆµç»¹´¦ÓÚÇéÐÎÓªÔì½×¶Î£¬£¬£¬¹ú¼Ò¹ØÓÚº£ÓÅÊÆµçµÄÕþ²ßÉÙÉÙ¡£

?2009Äê×îÏÈ£¬£¬£¬ÎÒ¹úº£ÓÅÊÆµçÕþ²ßÏà¼Ì³ǫ̈¡£2010Ä꣬£¬£¬ÎÒ¹úµÚÒ»¡¢¡¢ÑÇÖÞµÚÒ»¸öº£ÓÅÊÆµç³¡¡ª¡ªÉϺ£¶«º£´óÇÅ10ÍòǧÍߺ£ÓÅÊÆµç³¡Ê÷Ä£¹¤³Ì²¢Íø·¢µç£¬£¬£¬±ê¼Ç×ÅÎÒ¹ú»ù±¾ÕÆÎÕÁ˺£ÓÅÊÆµçµÄ¹¤³Ì½¨ÉèÊÖÒÕ£¬£¬£¬ÎªÒÔºó´ó¹æÄ£¿ªÕ¹º£ÓÅÊÆµç»ýÀÛÁËÂÄÀú¡£ÔÚÏà¹ØÕþ²ßµÄ´óÁ¦Íƶ¯Ï£¬£¬£¬ÃÈÑ¿Ê÷Ä£ÆÚÎÒ¹úº£ÓÅÊÆµç³¡½¨ÉèÈ¡µÃÍ»ÆÆÐÔÏ£Íû¡£×èÖ¹2013ÄêÄêµ×£¬£¬£¬ÎÒ¹úÒÑÍê³ÉµÄº£ÓÅÊÆµçÏîÄ¿¹²ÓÐ17¸ö¡£

?2014ÄêÊÇÎÒ¹ú¡°º£ÓÅÊÆµçÔªÄꡱ£¬£¬£¬ÎÒ¹úº£ÓÅÊÆµç¹¤ÒµÂÄÀúÁ˱¬·¢Ê½ÔöÌí£¬£¬£¬½øÈë¿ìËÙ¿ªÕ¹ÆÚ£¬£¬£¬º£ÓÅÊÆµçÕþ²ßµ¼ÏòÒ²Öð²½Ã÷È·£¬£¬£¬Õþ²ßÖð½¥ÓÉ·çµçÕþ²ßϸ·ÖÖÁº£ÓÅÊÆµçÕþ²ß¡£

?2016ÄêÖ®ºó£¬£¬£¬ÎÒ¹úº£ÓÅÊÆµç½øÈëÖÜÈ«¼ÓËٽ׶Ρ£ÔÚ´Ëʱ´ú£¬£¬£¬ÎÒ¹úº£ÓÅÊÆµçÕþ²ß³ǫ̈Խ·¢÷缯¡¢¡¢Ï¸»¯¡£

Ê×Ò³| ½ñÄê»á¡¤jnhÖйú¹Ù·½ÍøÕ¾




?¹ú¼Ò¹ØÓÚº£ÓÅÊÆµçÕþ²ß»ã×Ü


?2016Äê11Ô£¬£¬£¬¹ú¼ÒÄÜÔ´¾ÖÕýʽӡ·¢¡¶·çµç¿ªÕ¹¡°Ê®ÈýÎ塱ÍýÏë¡·£¬£¬£¬Ìá³ö£¬£¬£¬µ½2020Äêµ×£¬£¬£¬·çµçÀۼƲ¢Íø×°»úÈÝÁ¿È·±£µÖ´ï2.1ÒÚǧÍßÒÔÉϵÄ×ÜÁ¿Ä¿µÄ£»ÆäÖк£ÓÅÊÆµç²¢Íø×°»úÈÝÁ¿µÖ´ï500ÍòǧÍßÒÔÉÏ£¬£¬£¬Á¦ÕùÀۼƲ¢ÍøÈÝÁ¿µÖ´ï5GWÒÔÉÏ£¬£¬£¬ÖصãÍÆ¶¯½­ËÕ¡¢¡¢Õã½­¡¢¡¢¸£½¨¡¢¡¢¹ã¶«µÈÊ¡µÄº£ÓÅÊÆµç½¨Éè¡£Åãͬ×ÅÍýÏëµÄ³ǫ̈£¬£¬£¬ÎÒ¹úº£ÓÅÊÆµç¿ªÕ¹ÍýÏëÖð²½Ã÷È·¡£


Ê×Ò³| ½ñÄê»á¡¤jnhÖйú¹Ù·½ÍøÕ¾



Ê×Ò³| ½ñÄê»á¡¤jnhÖйú¹Ù·½ÍøÕ¾


Ê×Ò³| ½ñÄê»á¡¤jnhÖйú¹Ù·½ÍøÕ¾


?¹ú¼Ò¡°Ê®ÈýÎ塱º£ÓÅÊÆµçÔÚ½¨Éè¼°¿ª¹¤ÏîÄ¿


?2016Äê-2017Ä꣬£¬£¬ÎÒ¹ú½¨³É3¸öº£ÓÅÊÆµçÏîÄ¿£¬£¬£¬¹²¼Æ602MW¡£2017Ä꺣ÄÚº£ÓÅÊÆµçÏîÄ¿Õбê3.4GW£¬£¬£¬½Ï2016ÄêͬÆÚÔöÌíÁË81%£¬£¬£¬Õ¼ÌìÏÂÕбêÁ¿µÄ12.5%¡£

?2017-2018Ä꣬£¬£¬ÎÒ¹úÅú×¼º£ÓÅÊÆµçÏîÄ¿18¸ö£¬£¬£¬×ܼÆ5367MW£»¿ª¹¤ÏîÄ¿14¸ö£¬£¬£¬×ܼÆ3985MW¡£ÆäÖУ¬£¬£¬2017Ä꿪¹¤ÏîÄ¿µÖ´ï2385MW£¬£¬£¬Áè¼ÝÎÒ¹úÏÖÓк£ÓÅÊÆµç×°»ú¹æÄ££¬£¬£¬±ê¼ÇÎÒ¹úº£ÓÅÊÆµçͶ×ʽøÈë¼ÓËٽ׶Ρ£

Ê×Ò³| ½ñÄê»á¡¤jnhÖйú¹Ù·½ÍøÕ¾


Ê×Ò³| ½ñÄê»á¡¤jnhÖйú¹Ù·½ÍøÕ¾



Ê×Ò³| ½ñÄê»á¡¤jnhÖйú¹Ù·½ÍøÕ¾



Ê×Ò³| ½ñÄê»á¡¤jnhÖйú¹Ù·½ÍøÕ¾


?¸÷Ê¡ÊйØÓÚº£ÓÅÊÆµç¡°Ê®ÈýÎ塱ÍýÏë½á¹¹


?Ëæ×ź£ÓÅÊÆµçµÄ¿ªÕ¹£¬£¬£¬¹ú¼ÒÕþ²ßµÄÃ÷È·£¬£¬£¬¸÷µØÒ²Æð¾¢½á¹¹º£ÓÅÊÆµç¡£ÀýÈ磬£¬£¬2018Äê4ÔÂ23ÈÕ£¬£¬£¬¹ã¶«Ê¡·¢¸ÄίÐû²¼¡¶¹ã¶«Ê¡º£ÓÅÊÆµç¿ªÕ¹ÍýÏ루2017-2030Ä꣩£¨Ðޱࣩ¡·£¬£¬£¬Ã÷È·Á˹㶫ʡº£ÓÅÊÆµç½¨Éè×°»úÄ¿µÄ£º£ºµ½2020Äêµ×£¬£¬£¬¿ª¹¤½¨É躣ÓÅÊÆµç×°»úÈÝÁ¿1200ÍòǧÍßÒÔÉÏ£¬£¬£¬ÆäÖн¨³ÉͶ²ú200ÍòǧÍßÒÔÉÏ£¬£¬£¬µ½2030Äêµ×£¬£¬£¬½¨³ÉͶ²úº£ÓÅÊÆµç×°»úÈÝÁ¿Ô¼3000ÍòǧÍß¡£ÆäÓàÊ¡ÊУ¬£¬£¬ÀýÈçÕã½­¡¢¡¢¸£½¨¡¢¡¢É½¶«¡¢¡¢ÉϺ £¡£¡£¡¢¡¢ºÓ±±Ò²¶Ôº£ÓÅÊÆµç×ö³ö½á¹¹ÍýÏë¡£

Ê×Ò³| ½ñÄê»á¡¤jnhÖйú¹Ù·½ÍøÕ¾


ÐÅϢȪԴ£º£º±±¼«ÐǵçÁ¦Íø ?

¡¾ÍøÕ¾µØÍ¼¡¿